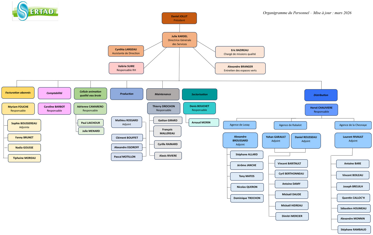
Organigramme
Les élus et les agents
Le Conseil Syndical se compose de 39 délégués titulaires désignés par la Communauté de Communes Haut Val de Sèvre, la Communauté d’Agglomération du Niortais, les communes du mellois, la Régie des eaux du Haut Val de Sèvre et le SMAEP 4B. Le syndicat comprend 50 agents répartis sur 4 sites : la Chesnaye, l’usine de production, Rabalot (Melle) et Lezay.
Le bureau
Daniel JOLLIT
Président
Philippe CACLIN
Vice-Président en charge du programme Re-Sources
Jean-Pierre DIGET
Vice-Président en charge de la maintenance technique
Michel CHANTREAU
Vice-Président en charge de la production
Elmano MARTINS
Vice-Président en charge de la distribution
Patrice AUZURET
Vice-Président en charge de l'administration
Sonia LUSSIEZ
Vice-Présidente en charge des ressources humaines
Gilles PICHON
Vice-Président en charge des finances
Floriane GICQUIAUD
Vice-Présidente en charge de la qualité de l'eau brute et des analyses
Les élu.es 2020/2026
Celles Sur Belle
- LABARRE Eric (titulaire)
- BRETONNIER Pascal (titulaire)
- BROUSSARD Raphaël (suppléant)
- CHAMPIGNE Nicolas (suppléant)
Melle
- GICQUIAUD Floriane (titulaire)
- PUTEAUX Sylvain (titulaire)
- TEXIER Jérôme (suppléant)
- LOGETTE Kévin (suppléant)
Prailles - La Couarde
- CACLIN Philippe (titulaire)
- JOFFRIT Christophe (suppléant)
Aigondigné
- ROUXEL Patricia (titulaire)
- TROCHON Patrick (titulaire)
- COUSSET Alain (suppléant)
- DOBIOT Philippe (suppléant)
Exoudun
- RODRIGUEZ Guillaume (titulaire)
- BORDIER Jean-Pierre (suppléant)
La Mothe Saint Héray
- EMERIT Christian (titulaire)
- BAPTISTE Sylvie (suppléante)
Beaussais-Vitré
- SIMON Jean Manuel (titulaire)
- BERNY-SOUCHARD Sandrine (suppléante)
Lezay
- GAYET Olivier (titulaire)
- SUIRE Sébastien (suppléant)
Vançais
- PETIT Serge (titulaire)
- POIRIER Gilles (suppléant)
Chey
- COUTHOUIS Jérôme (titulaire)
- GUILLIE Pascal (suppléant)
Vanzay
- GERMAIN Yves (titulaire)
- GAYOT Jean-François (suppléant)
Messé
- SILLON Sylvie (titulaire)
- LAMARCHE Amélie (suppléante)
Sainte-Soline
- CHASSIN Julien (titulaire)
- BORDEVAIRE Jany (suppléant)
Chenay
- NEE Nicole (titulaire)
- BONNET Christian (suppléant)
Saint-Coutant
- BELLIVIER Roland (titulaire)
- MAUZE Marie-Madeleine (suppléante)
Sepvret
- DUCOURTIEUX Jean-Claude (titulaire)
- JUIN Fabrice (suppléant)
Rom
- PICHON Gilles (titulaire)
- COLLON Gérard (suppléant)
Communauté de Communes du Haut Val de Sèvre
- CHANTREAU Michel (titulaire)
- AUZURET Patrice (titulaire)
- MISSIOUX Marie-Pierre (titulaire)
- JOLLIT Daniel (titulaire)
- LARGEAUD Roger (titulaire)
- RENOUX Jean-François (titulaire)
- PERGET Daniel (titulaire)
- SABOURIN Jean-Marie (titulaire)
- PROUST Didier (suppléant)
- MARCUSSEAU Régis (suppléant)
- BOURGET Frédéric (suppléant)
- RIDOIRE Christian (suppléant)
- PETTEX SORGUE Rémi (suppléant)
- BRIAUD Valérie (suppléante)
- GRELET Jérôme (suppléant)
- TOURET Yoann (suppléant)
Receveur Syndical
- AMORY Nathalie (titulaire)
Communauté d’agglomération du Niortais
- DIGET Jean-Pierre (titulaire)
- DOUBLEAU Pascal (titulaire)
- BUARD Véronique (titulaire)
- UGUEN Nelly (titulaire)
- MOINARD Philippe (titulaire)
- LUSSIEZ Sonia (titulaire)
- CLERJEAU Pascal (titulaire)
- MARTINS Elmano (titulaire)
- RICHECOEUR Claire (suppléante)
- MAGRO Nicolas (suppléant)
- LEGER Corinne (suppléante)
- VAUZELLE Emmanuelle (suppléante)
- PILOT Julien (suppléant)
- GUERINEAU Corinne (suppléante)
- LAIDET Philippe (suppléant)
- SIMMONET Florent (suppléant)
Syndicat 4 B
- LECOINTE Alain (titulaire)
- BELAUD Bernard (suppléant)
Les agents
